SPS-Protector
:quality(98)/www.dehn.cz/store/f/59222529/HDVORSCHAU/912253a4_16-9.jpg)
:quality(98)/www.dehn.cz/store/f/59222529/HDVORSCHAU/912253a4_16-9.jpg)
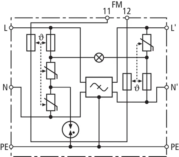
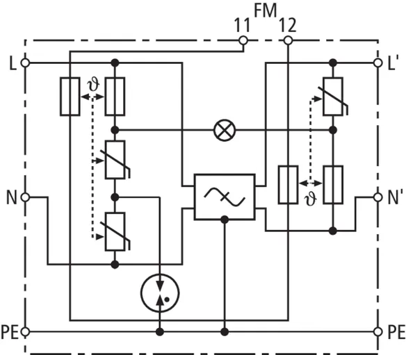
- Kombinace přepěťové ochrany a vysokofrekvenčního filtru
- Přepěťová ochrana s kontrolním a odpojovacím zařízením
- Odrušovací filtr pro ochranu citlivé průmyslové elektroniky před symetrickým a nesymetrickým vysokofrekvenčním rušením
- Svodič je umístěn ve stínícím krytu
- Optický ukazatel provoz (zelená) a bezpotenciálový kontakt dálkové signalizace pro ukazatel poruchy
Details
:quality(98)/www.dehn.cz/store/f/59222530/HDVORSCHAU/912253a3_Kat.jpg)
:quality(98)/www.dehn.cz/store/f/59222530/HDVORSCHAU/912253a3_Kat.jpg)
Obj. č. 912253 SPS PRO
GTIN 4013364068360, Číslo celního sazebníku (EU): 85363010, Váha brutto: 603.70 g, Balící jednotka: 1.00 ks
Technické informace
SPD podle ČSN EN 61643-11 / ... IEC 61643-11 | typ 3/Třída III |
Maximální provozní napětí AC (UC ) | 255 V (50/60 Hz) |
Jmenovitý provozní proud AC (IL ) | 3 A |
Jmenovitý impulzní proud (8/20 µs) (In ) | 3 kA |
Celkový impulzní proud (8/20 µs) [L+N-PE] (Itotal ) | 5 kA |
Ochranná úroveň [L-N] / [L/N-PE] (UP ) | ≤ 800/≤ 1000 V |
Funkce kontaktů dálkové signalizace (FM) | rozepínací kontakt |